

2025年10月,助贷新规肃穆全面落地,对国配头贷行业方法产生了深切影响。近期嘉银科技交出的2025年全年得益单,明晰展现了助贷新规冲击下的设想阵痛。
客岁四季度明显放松,落后率主义飞腾
举座来看,嘉银科技事迹增长亮眼。客岁全年,嘉银科技终了买卖收入为62.22亿元,同比增长7.26%;终了净利润为15.36亿元,同比大增45.36%。
分季度看,客岁该公司净利润呈现明显的逐季下滑态势。2025年第一季度,该公司净利润达到5.395 亿元,第二季度净利润小幅度放松至5.191 亿元。第三季度运行,嘉银科技的盈利景况明显下滑,营收鉴别下落至14.7亿元、10.9 亿元,净利润同步缩水至3.765亿元、1.006亿元。第四季度净利润同比下滑了6.35%,环比下降73.28%。

客岁该公司放款量捏续放松。2025年,嘉银科技单季促成贷款限制由356亿元降至242亿元,与此同期,嘉银科技落后率主义捏续攀升,第一季度末,嘉银科技90天+落后率仅为1.13%,第四季度末飞腾至2.03%,钞票质地捏续承压。

2025年10月,助贷新规对互联网贷款业务中的利率、增信劳动费、和谐机构科罚等提议了严格条目,压缩了此前以36%钞票为主的助贷平台的生计空间。在新规落地后,嘉银科技主动进行业务改换,这也径直导致该公司业务限制放松,进而牵累了下半年的营收与利润进展。
客岁,四肢嘉银科技中枢收入起头的贷款便利化劳动收入(助贷撮合收入)下滑趋势明显。担保欠债开释收入客岁全年终了收入6.525亿元,同比大幅放松51.94%。嘉银科技提到担保收入下滑的中枢原因是公司提供担保劳动的贷款平均余额减少。此外,其他收入客岁全年终了4.572亿元,同比小幅度增长6%。
导流多家第三方机构,曾因个东谈主信息非法被点名
公开信息显现,嘉银科技由严定贵于2011年6月18日创立,于2019年5月10日在好意思国纳斯达克到手上市。
现在嘉银科技旗下有“你我贷”“极融借债”两款假贷产物。两款产物的运营方均为大连高新园区中融信小额贷款股份有限公司(本文称“中融信小贷”)过甚和谐运营方极融云科信息本事有限公司(本文称“极融云科”)。
公开信息显现,中融信小贷开发于2011年5月16日,法定代表东谈主为安彦雄,注册成本和实缴成本均为1.5亿元。2018年4月26日,中融信小贷完成工商变更,新增“开展互联网小额贷款业务试点”业务。
从股权上看,可提现游戏平台app中融信小贷与嘉银科技无关连。但中融信小贷的软件著述权备案中包含了极融借债、你我贷等嘉银科技旗下贷款品牌。
现在,嘉银科技捏有一张融资担保执照海南银科融资担保有限公司(本文称“银科融担”),银科融担开发于2021年,独一激动为极融云科。2025年,极融云科两次向银科融担增资,银科融担注册成本由5亿元增至15亿元。
2020年,嘉银科技首创东谈主严定贵曾收购一张齐集小贷执照——重庆众网小额贷款,但天眼查信息显现,众网小贷未能完成工商变更就于2024年被方案斥逐,现在该公司已刊出。
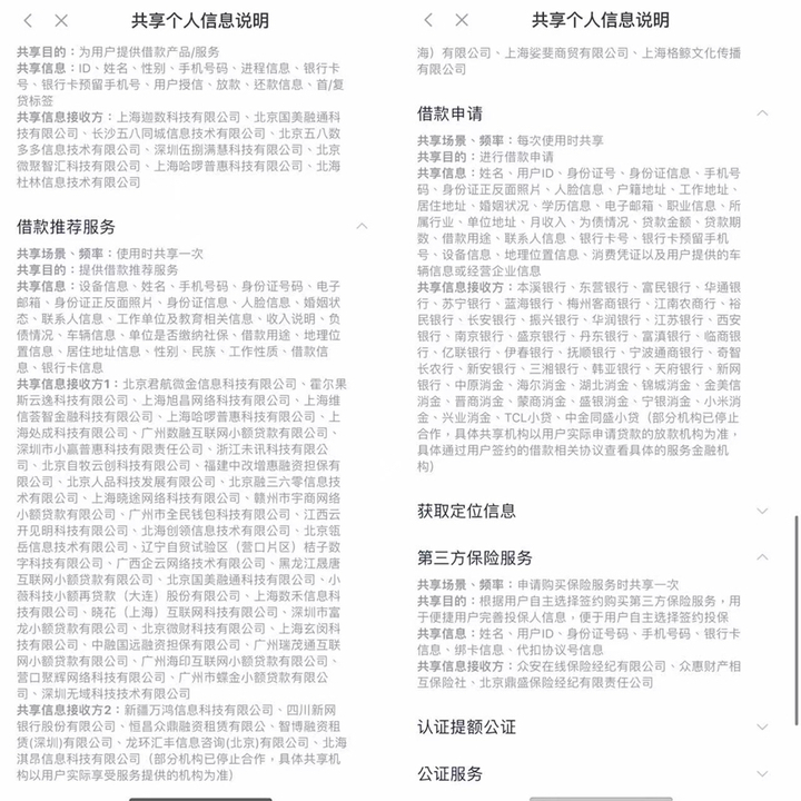
新黄河记者体验你我贷、极融借债时发现,两款产物均为多家第三方公司提供借债导流、保举劳动。分享个东谈主信息评释显现,两款产物与近10家开展借债导流和谐,包括上海迦数科技有限公司、北京国好意思融通科技有限公司等;借债保举劳动机构超40家,包括北京君航微金信息科技有限公司、霍尔果斯云逸科技有限公司、福建中改增惠融资担保有限公司品级三方助贷、贷超平台,以及新疆万鸿信息科技有限公司等。

此外,借债苦求时用户信息被分享给多家资金机构,包括本溪银行、富民银行、长安银行、江苏银行、海尔消金、小米消金、TCL小贷等超40家机构。客岁5月份,极融借债(版块4.18.0,当快软件园)曾因犯警非法收罗使用个东谈主信息被国度狡计机病毒救急处理中心点名,非法活动包括未向用户提供除掉答应收罗个东谈主信息的阶梯、神气;个东谈主信息处理者未提供方便的除掉答应的神气等。
外洋业务飞速延长,主要布局印尼和墨西哥市集
截止现在,你我贷在黑猫投诉中的累计投诉量已高达96472条,极融借债累计投诉量高达12627条,两款产物累计投诉量超10.91万条。投诉关节词不竭在收取高额劳动费等等。

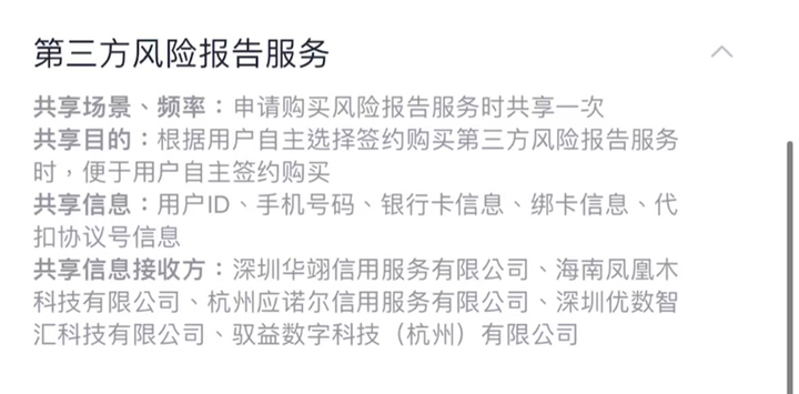
你我贷、极融借债App内,还向用户提供个东谈主风险论述劳动,平台中风险论述劳动触及企业包括深圳华翊信用劳动有限公司、海南木科技有限公司、杭州应诺尔信用劳动有限公司、深圳优数智汇科技有限公司、驭益数字科技(杭州)有限公司。

新黄河记者在使用极融借债App时,屡次收到风险评测待更新弹窗提醒,弹窗页面中领导“为幸免潜在风险影响借债到手率”,其中“影响借债到手率”由亮色标注。

四肢早期上市助贷平台之一,在国配头贷行业监管趋严,竞争加重的布景下,嘉银科技也早已运行布局外洋业务。
现在,嘉银科技的外洋业务主要不竭在印尼和墨西哥市集。嘉银科技2025年印尼地区的业务限制同比增长约187%,注册用户数同比增长约119%;墨西哥业务于客岁四季度权贵提速,全年放款总数同比增长约105%,注册用户数同比增长约110%。此前,嘉银科技还曾在尼日利亚开展业务,但在2024年进行了战术改换,并出售了尼日利亚实体。
针对嘉银科技客岁Q4盈利情况、新规执行后的业务改换、被约谈后的整改情况以及黑猫平台的投诉情况等问题,记者进取海嘉银科技股份有限公司发送采访函,截止发稿未收到恢复。

记者:刘瑾阳 剪辑:孙菲菲 校对:杨荷放正规澳门游戏官网
澳门十大赌城官方网站